邮箱登录
|
ARP系统
|
OA系统
|
English
|
中国科学院
首页
机构设置
科研成果
研究队伍
院地合作
国际交流
研究生教育
党群园地
文化
科学传播
信息公开
站内搜索
新闻动态
·
综合新闻
·
科研动态
·
学术活动
·
媒体聚焦
·
通知公告
您现在的位置:
首页
>
新闻动态
>
通知公告
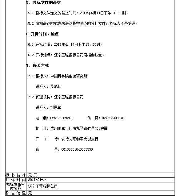
中国科学院金属研究所文化路园区研究生大厦及附属配套用房修缮工程施工监理招标公告
2017-03-27 | 文章来源:基建处 【
大
中
小
】【
打印
】【
关闭
】
文档附件
相关信息
联系我们
|
友情链接
地址: 沈阳市沈河区文化路72号 邮编: 110016
中国科学院金属研究所 版权所有
辽ICP备05005387号-1
官方微博
官方微信