所内各部门:
我所现启动2022年度高级专业技术岗位(研究员、正高工、项目研究员、副研究员、高级工程师、高级实验师、非主系列高级专业技术岗位)评聘正式报名工作。根据《中国科学院金属研究所岗位管理实施细则》(科金所字〔2022〕25号)相关要求,本年度评聘工作与以往年度相比有一些变化,请有关人员务必认真阅读以下通知,并做好报名准备。
为了做好岗位基本任职条件环节审核把关工作,我所成立岗位基本任职条件审核组,并新增申报材料《岗位基本任职条件审核表》,申报人须按表中相关要求对于本人是否满足申报岗位基本任职条件逐条进行说明,申报人所在创新课题组/PI团队负责人、所在部门负责人以及相关职能部门与岗位基本任职条件审核组对申报人提交的材料进行审核。
一、正式报名人员范围
一般为符合申报条件的事业编制在岗专业技术人员、特别研究助理,且已在前期提交了本年度高级专业技术岗位评聘预报名的人员。前期未进行预报名的人员须提供书面材料说明未及时提交预报名材料的必要原因,该说明将作为申报材料提供评委参考。
二、各岗位设置数量
根据前期预报名情况,经所党委会议、所务会议审议高级专业技术岗位评聘工作方案,并征求所学术委员会对正高级专业技术岗位设置方案及放宽任职条件方案的意见,本年度高级专业技术岗位设岗名额如下:
1.研究员岗位:16个
2.正高级工程师岗位:4个
3.非主系列正高级岗位:1个
4.项目研究员岗位:14个
5.副研究员岗位:18个
6.高级工程师岗位:9个
7.高级实验师岗位:1个
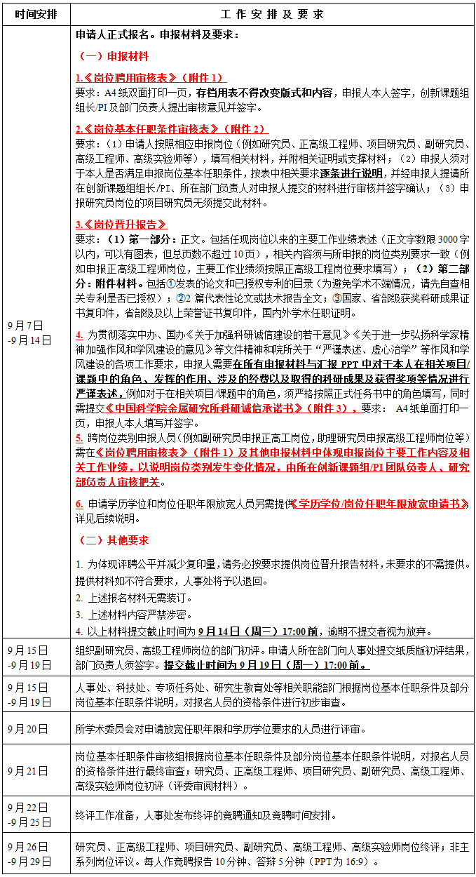
三、申报工作初步安排及要求(如有调整,另行通知)

四、副研究员、高级工程师岗位部门初评
各部门申报副研究员或高级工程师岗位人数在2人(含)以上的,部门须开展初评,分别给出本部门申报副研究员岗位和高级工程师岗位的人员排序,并将初评结果上报人事处,供所高级专业技术岗位聘用委员会评议时参考。上报初评结果的截止时间为9月19日(周一)17:00前。
五、岗位任职年限、学历学位放宽条件及申请方式
1. 岗位任职年限、学历学位放宽条件
(1)符合以下情况人员可申请放宽岗位任职年限
①具有博士学位并曾获得中国科学院院长奖或其他院(省、部)级及以上奖项的助理研究员,申报副研究员岗位不受任职时间限制。
②除国家、中国科学院人才计划引进的优秀人才外,年龄在40岁(含)以下,博士毕业满5年,且被聘为副高级专业技术岗位满3年或连续在海外从事科研工作满3年的,可竞聘专业技术四级岗位。
③在国内外从事科研工作且在本学科领域取得创新性成果的国家级青年拔尖人才,且具有副高级专业技术岗位任职经历或相当岗位任职经历,可不受任职年限限制,直接竞聘专业技术四级岗位。
④在国内外长期从事科研工作且在本学科领域有重要影响、经中国科学院特批引进的少数拔尖人才,可不受任职年限限制,直接竞聘相应等级专业技术岗位。
(2)对特别优秀或在研究所科技发展规划中主攻方向和新兴前沿方向作出突出贡献,或在促进“三重大”产出方面取得重大成果的专业技术人员,在竞聘高等级岗位时,经所学术委员会同意后,可适当放宽学历学位和岗位任职年限要求。
(3)对长期坚守科研一线从事技术支撑工作、具有高超技艺技能且为本所科技事业发展作出突出贡献的高技能人才,在岗位竞聘时,经所学术委员会同意后,可适当放宽学历学位和岗位任职年限要求。
2.申请方式
预报名人员中有符合相关要求的人员可申请岗位任职年限和学历学位放宽,申请方式如下:
(1)申请人本人撰写《学历学位/岗位任职年限放宽申请书》(以下简称《申请书》),《申请书》内容须逐条对应上述相关放宽条款说明申请人符合放宽要求。创新课题组组长/PI在《申请书》中书写推荐意见并签字、部门负责人签字确认后提交人事处。
(2)《申请书》与其他纸质申报材料一同提交,截止日期:9月14日(周三)17:00前。
六、岗位评聘工作纪律要求
为了维护我所优良的学风和所风,保证各类评聘工作在公开、公平、公正的环境下顺利进行,所纪委将加强对各类评聘工作的监督管理,对发生“打招呼”、“拉票”等违反公平、公正原则的行为进行认真核查并予以严肃处理。具体见《中国科学院金属研究所关于严肃评聘工作纪律、加强监督管理的暂行规定》(科金所字〔2010〕23号)(附件4)以及《关于严肃2022年高级专业技术岗位评聘工作纪律的提醒》(所网通知)。
附:1. 《岗位聘用审核表》(交纸质版);
2. 《岗位基本任职条件审核表》(交纸质版);
3. 《中国科学院金属研究所科研诚信承诺书》(交纸质版);
4. 《中国科学院金属研究所关于严肃评聘工作纪律、加强监督管理的暂行规定》(科金所字〔2010〕23号);
5. 《中国科学院金属研究所岗位管理实施细则》(科金所字〔2022〕25号)。
人事处联系人:王申瑞 8397-0766 shrwang@imr.ac.cn
张 勇 8397-8240 yzhang@imr.ac.cn